▲健保權益報你知,育嬰留停以日申請。(圖/健保署北區業務組提供)
【勁報記者羅蔚舟/桃竹苗報導】
假天數有限,家中又育有一名2歲幼兒,每日交給托嬰中心照顧,由於幼兒初入托嬰期經常反覆感冒、發燒等狀況,均需家長短期照料;面對突發的照顧需求,許多家長於工作與家庭間不停的奔波。對此,政府透過多元制度協助家庭關鍵時間獲得支持,自115年1月1日起政府推動育嬰留職停薪以「日」申請,受僱勞工可依需求,在子女3歲前,選擇以日為單位,向雇主申請育嬰留職停薪,並辦理健保相關申報。

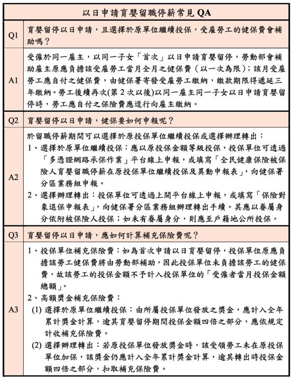
▲以日申請育嬰留職停薪常見QA。(圖/健保署北區業務組提供)
中央健康保險署(下稱健保署)因考量受僱勞工可能一個月有多次以「日」為申請,對此提醒於申報時,可累積數日,並於當月月底前一併辦理即可,不必一筆一筆申請,相當便民。同時為因應勞工與雇主能快速瞭解健保的申報流程。健保署整理常見3大問題,透過健保官網即時瞭解健保費計收、申報管道、補充保費等規定。如需更多資訊,請至健保署全球資訊網站參閱( https://gov.tw/uLL )。