【社會新聞】
竹縣助職災勞工家庭度過困難 新推勞工職業災害慰問金補助
竹縣助職災勞工家庭度過困難 新推勞工職業災害慰問金補助
2026-01-13

 

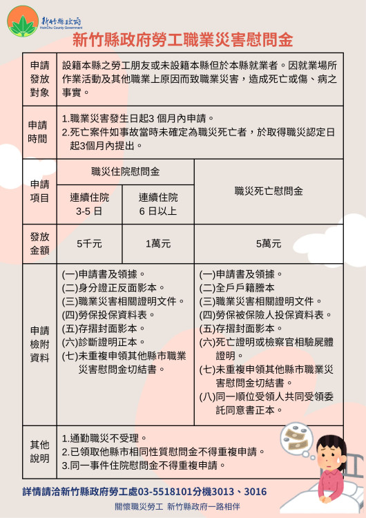
▲竹縣府公告施行「新竹縣政府勞工職業災害慰問金補助實施計畫」,並自115年1月6日起正式上路。(圖/竹縣府提供)

 

【勁報記者羅蔚舟/新竹報導】
為完善職業災害勞工之補救與支持機制,新竹縣政府於近日公告施行「新竹縣政府勞工職業災害慰問金補助實施計畫」,並自115年1月6日起正式上路。縣長楊文科肯定勞工處照顧勞工的積極作為,希望透過制度化的補助與慰問措施,協助職災勞工及其家庭度過困難時期,降低職災衝擊並維護基本生活保障。

 

竹縣府勞工處表示,有感於職災除了造成勞工身心的傷害,也常常使家庭陷入經濟困境,縣政府在勞工、醫療等相關保險之外,特別訂定補助計畫並編列經費,針對勞工遭遇職業災害致住院或死亡者,提供一次性慰問金,以減輕家庭負擔,也讓勞工感受到縣府的關懷與支持。職災住院慰問金依天數長短發放5千或1萬慰問金,職災死亡慰問金為5萬元。

 

勞工處處長湯紹堂說明勞工職業災害慰問金補助的對象,包括設籍竹縣的勞工朋友,或雖未設籍但在竹縣的工作者,若因工作場所作業或其他職業因素發生職災,導致死亡或傷病並連續住院三日以上,即可提出慰問金申請,但上下班途中發生意外者,則不在補助範圍。

 

湯處長呼籲企業用心優化工作環境、定期檢查設備並加強勞工教育訓練 ,也請勞工朋友養成良好的安全衛生習慣,降低職災發生,縣政府未來將持續推動職場減災教育訓練、企業安全衛生宣導、勞工權益諮詢等,建構更完善的勞動安全與保障網絡,讓勞工安心、家庭放心。

 

方便勞工朋友申請與諮詢,勞工處已設置單一職災慰問金申請窗口,相關申請文件及規定,可洽職災專服員諮詢專線:03-5518101轉3013、3016。

台鐵
高鐵
即時新聞:
黑豆桑
東海大學
修平科大 
華盛頓中學
郵政金融卡
股市觀測站
台灣農業故事館
花博
建國假日花市
希望廣場
全國漁會
北市農業主題網
農業易遊網
實價登錄網
台灣好行
空氣品質監測網